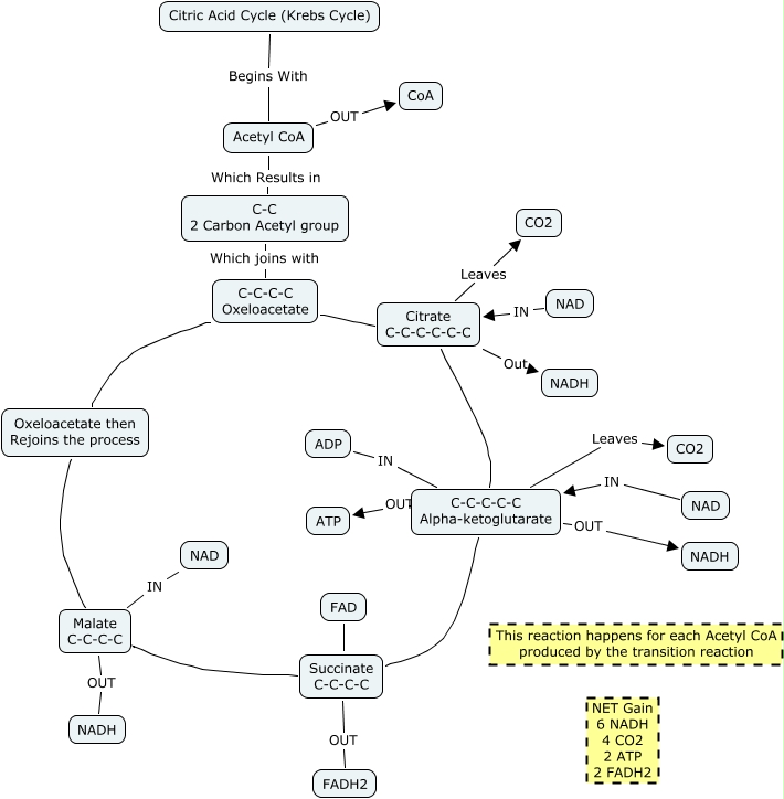
Citric Acid Cycle Concept Map
IHMC CmapTools Concept Map :: Krebs Cycle Citric Acid Cycle (Krebs Cycle) Explain the Citric Acid Cycle krebs cycle 2012 Solved: How Do I Contsruct A Concept Map For The Citric Ac IHMC CmapTools Concept Map :: krebs cycle
Answer Key Cellular Respiration Concept Map | Cellular Citric acid cycle (TCA cycle) | Design elements TCA cycle Section 8.3 Cellular Respiration ppt video online download cellular respiration concept map | Worksheet | Biology, Cell
Answer Key Cellular Respiration Concept Map | Cellular Citric acid cycle (TCA cycle) | Design elements TCA cycle Section 8.3 Cellular Respiration ppt video online download cellular respiration concept map | Worksheet | Biology, Cell


.png--diagram-flowchart-example.png)

